注意:访问本站需要Cookie和JavaScript支持!请设置您的浏览器! 打开购物车 查看留言付款方式联系我们
初中电子 单片机教材一 单片机教材二
搜索上次看见的商品或文章:
商品名、介绍 文章名、内容
首页 电子入门 学单片机 免费资源 下载中心 商品列表 象棋在线 在线绘图 加盟五一 加入收藏 设为首页
 商品分类
※ 电子制作套件 ※
入门初学套件· 单片机应用套件
无线对讲话筒· 数字钟数字电路
收音功放套件· 功放套件
电话门铃电平· 万用表电源
LED节能灯套件· 遥控开关报警
竞赛实训设计· 传感器类套件
贴片练习套件· 显示屏套件
※ 电子实验套件 ※
单片机编程器· 初学实验套件
单片机产品· 实验板元件
LCD模块下载· 面包板
※ 电子工具 ※
仪器仪表· 电钻/钻头
焊接固定· 镊钳螺丝刀
工具套装· 元件盒胶袋
※ 电子电路板 ※
万能线路板· 感光敷铜板
收音功放成品· 其它成品板
单片机类光板· 印刷电路光板
※ 电子元器件 ※
电阻· 电容
电位器可调电阻· 二极管
三极管· 发光二极管
可控硅· 场效应管
电感线圈· 晶振滤波器
蜂鸣压垫片· 保险管灯泡
数码管点阵· 继电器干簧管
※ 贴片元器件 ※
贴片二极管· 贴片电阻/容
贴片三极管· 贴片常用IC
贴片40/74系· 贴片电感开关
贴片单片机·
※ 五金塑胶线材 ※
开关· IC插座
插头插座· 杜邦插接件
旋钮· 热缩管
电动机· 电子导线
连接线· 散热片
螺丝弹簧· 电池盒扣
电子制作盒·
※ 集成电路IC ※
单片机芯片· CD40系列IC
配单片机IC· 74LS系列IC
74HC系列IC· 运放耦合器
收发功放IC· 电源稳压IC
音乐动物IC· LED芯片
※ 模组传感器 ※
特色传感模块· 无线模块开关
传感测试探头· 气温湿传感器
※ 日常电子产品 ※
电源变压器· 图书管资料
功放收音机· 其它产品
喇叭· 音响炮筒
※ 特价电子 ※
新品优惠· 特价商品
库存回收· 停止供货
当前位置: 首页 >>> 【图片版】 【图文版】 【文字版

注:为了提高网速,图片可能被压缩! 图片仅供参考!
电机转速测量套件
商城价格:¥28.00 元  免费注册有礼送
贵宾价格:¥23.80 元  加入贵宾更优惠
单件重量:70 克(仅供参考,包装重量另计)
  货源充足 支持零售   加入收藏  我要评论
点这里将商品放入购物车 

如果您喜欢该商品,您可以放入购物车!当您选好商品后,您可以留下您的地址和电话并提交订单,本站会按顺序处理!

请您放心,提交订单并不表示必需购买。 提交订单仅仅是信息交流的一种方法,仅仅只代表了您临时的潜在需求,您完全可以决定不购买,并且不需要任何理由。

注:本站图片仅供参考!因各种原因,图片与实物不一定相符,不便之处敬请谅解!我们会尽快改良!

电机转速测量套件:现配有元件清单、原理图、双面玻纤PCB印刷电路板、所有元件和制作说明。本套件一般安装无误都是会一次性成功,全部配有IC插座,如果是IC有问题的话,方便更换使用。本站配的IC都批量试过才发货的,大家放心使用。本套件以数字电路为核心,通过光电开关传感器检测电机转动产生速度电信号,用数字电路进行计数,并采用数码管显示电机速度。

数字电路电机转速测量套件可以测量电动机每秒转动多少圈,最大测量范围每秒转动999圈,简单的修改电路,还可以当电子计数器使用。收到的实物包括印刷电路板(不要印刷电路板可配万能板)、小电机、电机转盘透光孔、光电传感器、3块CD40110、1块CD40106等看到的这些元件。

装好的成品如下图所示:现在做的是双面玻纤印刷电路板。

在电动机转动时,我们人眼无法统计电动机单位时间转转的圈数,即使电动机每秒钟只转动几圈,我们也无法准确的数数来得到电动机每分钟的转动圈数。

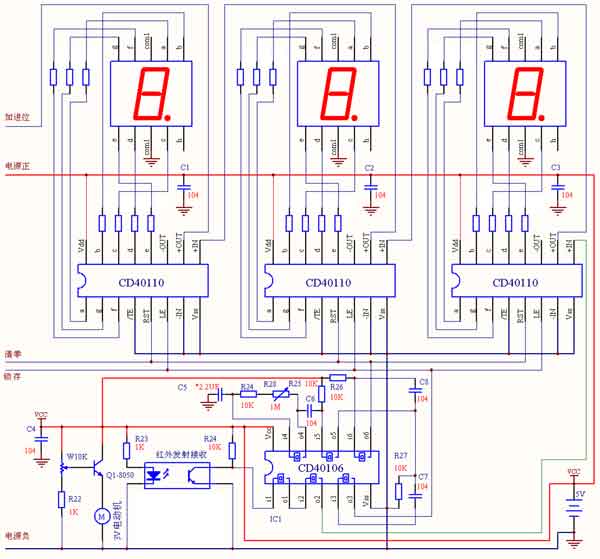
以下是电动机转速表的的电路原理参考图,最大可以显示999,如果需要显示更大的数字,用户可以自行增加CD40110和数码管,按照图中的级连方法进行更多级数的级连,每增加一级,计数可增大10倍再加上9,点击原理图可以打开更清晰的大原理图。


说明:左边伸出去去的线是用户增多CD40110级数需要用到的接线端口,本套件只需要用三级,留空即可。

本制作采用CD40110和CD40106来实现电动机转速表功能,其中CD40110是加减计数、译码、驱动、锁存专用芯片,可以实现10进制加1、10进制减1、将计数值译成10进制的LED显示码、驱动LED,其内部的计数器和显示驱动是分开的,受计数允许(/TE)、清零复位(RST)、显示锁存控制(LE),其中计数器还具有独立的加减输入端(+-IN)和进(借)位输出端(+-OUT),本制作中,只需要用到加计数,因此减输入端(-IN)对地短路,减借位输出端(-OUT)留空。

本套件采用16脚双列直插式的COMS低功耗、宽电压的CD40110,16脚为电源正极,8脚为电源负极,工作电压为3-12V,推荐工作电压为5-6V,其中abcdefg为7段LED数码管的驱动输出,输出不能短路,接数码管需要接限流电阻,限流电阻的大小一般为200欧到2000欧之间,电源电压高,限流电阻可适当取大;采用高亮LED数码管,限流电阻可适当取大;只有在电源电压较低、采用普通LED数码管或者大尺寸的数码管时,限流电阻可适当取小。本套件采用1K欧的电阻为限流电阻。

/TE脚为计数器低电平允许脚,如果该脚为高电平,计数器在有输入信号时也会停止计数,本套件该脚接地,长为低电平,表示计数器一直处理计数状态。

RST脚为计数器清零脚。清零,表示从0开始计数,允许计数时,+IN输入一个脉冲信号,在上升沿就会进行+1计数,如果逢9,+OUT还会输出一个进位信号给高位计数器的+IN;如果-IN输入一个脉冲信号,在上升沿就会进行-1计数,如果逢0,-OUT还会输出一个进位信号给高位计数器的-IN;这样就达到了多位数自动加减计数的效果。

LE为显示锁存,平时该脚为低电平时,abcdefg的输出和计数器的值是相等,如果计数器这时是3,abcdefg输出会让LED显示成3;如果计数器加减计数变化成5,abcdefg输出就会让LED显示成5。当LE脚为高电平时,这时,显示的数字就会固定不变,不论计数器是加还是减还是清零,显示的数字一律不变,就好象被“锁”住了一样。

由于CD40110提供了如此方便、实用的引脚来控制这个芯片的功能,因此,我们只需要定时的让计数器定时清零、定时计数、定时显示,我们就可以清楚稳定的看到单位时间的计数。因此,我们很容易利用CD40110来制作加减计数器、正计时器、倒计时器、里程表、转速表、脉搏表、计步表等等,其中转速表具有一定的代表性,下面我们再看看CD40106是如何来配合CD40110实现转速测量的。

CD40106也是低功耗宽电压供电的COMS芯片是带迟滞功能的6个反向器,本套件采用的是14脚DIP双列直插封装的芯片,每个反向器有具一个输入端和一个输出端,6反向器占用了12个引脚,剩下的14脚为电源正极,7脚为电源负极,工作电压为3-12V,推荐工作电压为5-6V。

这里讲的迟滞功能,意思就是说输出端和输入端有一个时间相位上的延时,当然,这个延时跟传统的延时观念是完全不相同的,这个延时的时间完全由信号自己的波形来决定,对于边沿陡峭的方波信号的延时是可以忽略不计的。

要完全理解这个迟滞功能,现在来和普通的反向器做区别对比:任何反相器都是输入高电平,输出变成低电平;输入低电平,输出就会变成高平。现在来讲不同之处:假设电源电压为5V,当普通反向器输入电压在到2.3V-2.6V之间变化时,输出会发生电平翻转,但是当电压在2.5V左右时,输出为不确定状态(输出电压也可能就在2.5V左右);但是CD40106刚不相同,当输入电压在2.3V-2.6V之间变化时,输出端会维持以前的电平稳定不变,只有当输入电压远远低于2.3V或者远远高于2.6V时,输出才会发生电平翻转(相当于延迟翻转),总之,不论输入的电压是多少,输出端始终都为稳定状态,完全没有普通反向器的那种不确定状态。

站长隐约记得书上说好象是叫什么施密特,是对是错我就不知道了,建议大家多查资料。总之,本站提供的内容仅供参考,本站的目的是为了销售商品,是为了让大家将钱打入本站的帐号,如果从要求大家打钱到本站账号上这个角度上来说,本站和骗子相比基本上是没什么区别的。

因此,CD40106不能用普通的反向器代替,仅管逻辑功能是一样,引脚排列、工作电压都是一样。图中,反相器1、反相器2为信号整型电路,将光电耦合器感应到的转动信号加到最低们的CD40110的加一计数端,这样,电机每转动一圈,收到1个信号(本制作会收到2个信号是在模拟转速加倍),这个整号会产生计数。信号一定要经过整形,因为CD40110内部没有迟滞翻转功能,当输入信号边沿变化较慢时,会产生多个连续计数失去准确性,从而失去计数意义。


因此,整个过程: …… → 用几毫秒计数复位(显示上次的数) → 长达1秒的计数(显示上次的数)→ 周期到了用几毫秒读取本次计数并锁存 → 用几毫秒计数器复位(显示上次的数)→ ……,如此周而复始,这样我就可以看到延时一个周期的电动机的实时转速。我们将同期调节到1秒零几个毫秒,这样,我们测得的数据就每秒钟转多少圈。如果我们将CD40110的锁存脚LE改接成低电平,将复位脚RST接一个手工复位开关,就成了一个常用的电子计数器。

电动机转速一般都说每分钟转了多少圈,我们可以将周期调长到60秒,这样就可以测出一分钟转多少圈了,不过,60秒才读一次数这样会很不方便,这时可以在CD40110的输入端加一个60倍频的锁相环振荡器,这样就可以每秒读出每分钟的转速了,当然,加120倍频器的话,就可以0.5秒读出一次每分钟的转速。当然,这是后话了,关于锁相环倍频器的应用请参见本站不久即将推出的商品资料和相关文章。

 


 安装说明:

为了控制方便,CD40110的RST、LE必须用导线连接在一起,大家除可以将电阻剪下的引脚当连接铁线使用以外,本站还配送了多只1欧的电阻,大家可以直接使用该电阻当较长的铁线使作,在LE、RST、/TE、+IN、-IN、+OUT、-OUT等连线中,1欧的电阻值可以忽略不计的。

安装好后,调节W 1M的阻值,使振荡周期在1秒。本套件赠送有电动机、转盘透光孔、红外光电传感器,按原理图安装后,调节W10K可以改变电机的转速,让电机带动转盘透光孔经过红外光电传感器中央,这样就可以检测并显示电机转速,如果要想到电机每分钟的转速,可以将振荡周期调为60秒(需要将C5加大到100UF以上后再调R28),同时千位数用人工计数,当然,也可以用电机的每秒转速乘以60,或者每6秒的转速乘以10。

下面是改版后的原理图

下图是站长用万能板组装好的实物参考:(因为是实验,所以就随便组装、随便布局、随便焊接,导线也乱飞乱连了!提示:CD40106中的6个反相器是相同的,是可以互换的,所以,实物图和原理图的引脚位置会有差别是正常的。)

组装好的正面图:

组装好的背面图:

站长之所以要亲自组装,因为这个电路是站长亲自设计的,必须组装验证。这是经过多次实验,最后验证OK的一个电子制作套件,希望能给大家提供灵感,希望能给大家带来商机。

参考制作视频点击: 数字电路电动机转速测量套件制作视频https://www.bilibili.com/video/

查看和发表评论
管理员一般会在8-48小时内回复,会删除无意义的留言以及重复留言,请保证留言标题清晰,内容明确!
1、评论不代表本站观点。 另外,即使是本站原创作品,本站也不保证内容绝对正确。
2、如果您拥有本文版权,并且不想在此处发表,请书面通知本站立即删除并且向您公开道歉!

2010年优惠大酬宾:凡在本商城免费注册并且提交订单购买商品者,本站都会例行赠送《电脑钻孔的万能线路板一》一块! 查看详情
本站协议 | 版权信息 |  关于我们 |  本站地图 |  营业执照 |  发票说明 |  付款方式 |  联系方式
深圳市宝安区西乡五壹电子商行——粤ICP备16073394号-1;地址:深圳西乡河西四坊183号;邮编:518102
E-mail:51dz$163.com($改为@);Tel:(0755)27947428
工作时间:9:30-12:00和13:30-17:30和18:30-20:30,无人接听时可以再打手机13537585389