| 注意:访问本站需要Cookie和JavaScript支持!请设置您的浏览器! • 打开购物车 • 查看留言 • 付款方式 • 联系我们 |
![]() |
| 首页 | 电子入门 | 学单片机 | 免费资源 | 下载中心 | 商品列表 | 象棋在线 | 在线绘图 | 加盟五一 | 加入收藏 | 设为首页 |
| 选择分类:当前分类——常用资料 相关联或者相类似的文章: 常用稳压二极管技术数据(831) 最简单的Li-ion电池用标准充电器(827) 一款性价比较高的镍镉电池充电器(822) STC单片机51dzQQ聊天记录选登的启示(819) 一款镍镉电池充电器(819) 用电容器限流降压的蓄电池充电器(816) 新型镍镉电池和电充电器(814) 电压比较器技术资料(811) CMOS集成电路的接口电路(774) 和初学者说说我学单片机的经过(773) 其它器件驱动CMOS集成电路(771) ++ 用发光二极管做发射机拾电圈(752) 常用场效应管及晶体管参数(747) 实用单键床头灯调光器(747) 全新小巧玲珑、安全可靠、不损系统(737) BH1415F无线发射IC(736) 一款手机充电器用电源变换器电路 (731) AT89C2051介绍(729) 几种小型升压电路(725) 常用高频发射管资料与代换(724) 首页 前页 后页 尾页 本站推荐: | 可调型汽车蓄电池充电器 这里介绍的可调型汽车蓄电池充电器,充电电压6V~50V可调,最大充电电流达20A。适应于12V、24V、36V等多种规格的汽车蓄电池充电。
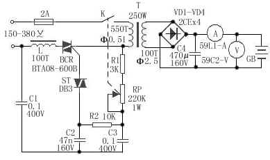
工作原理:如上图所示,接通电源后,交流电通过变压器的初级绕组、R1、RP及R2向电容C2充电,当C2上的电压达到触发双向二极管ST导通电压时,C2通过ST及双向可控硅BCR放电,并触发BCR导通,使变压器T初级有电流流过,在交流电过零时,BCR关断,C2又开始充电,重复上述过程。调节电位器RP时,改变了C2充电时间常数,即改变了双向可控硅的导通角,起到电子调节电压的作用,同时变压器T的次级电压也相应变化,改变了充电电压和充电电流。 电路中,L、C1用来消除可控硅产生的脉冲干扰。变压器T选用功率约250W。L用长30cm、?6mm的铁氧体磁芯,用?0.8mm的漆包线分三层共绕100匝。BCR选用8A/600V双向可控硅,配用2mm x 140mm x 80mm的铝质散热板。电流表A选用电大量程为20A的59L1-A型。电压表V选用电大量程为50V的59C2-V型。其余元器件型号如图所示。 1、 本站不保证以上观点正确,就算是本站原创作品,本站也不保证内容正确。 2、如果您拥有本文版权,并且不想在本站转载,请书面通知本站立即删除并且向您公开道歉! |
|
本站协议 |
版权信息 |
关于我们 |
本站地图 |
营业执照 |
发票说明 |
付款方式 |
联系方式
深圳市宝安区西乡五壹电子商行——粤ICP备16073394号-1;地址:深圳西乡河西四坊183号;邮编:518102 E-mail:51dz$163.com($改为@);Tel:(0755)27947428 工作时间:9:30-12:00和13:30-17:30和18:30-20:30,无人接听时可以再打手机13537585389 |