注意:访问本站需要Cookie和JavaScript支持!请设置您的浏览器! 打开购物车 查看留言付款方式联系我们
初中电子 单片机教材一 单片机教材二
搜索上次看见的商品或文章:
商品名、介绍 文章名、内容
首页 电子入门 学单片机 免费资源 下载中心 商品列表 象棋在线 在线绘图 加盟五一 加入收藏 设为首页
本站推荐:
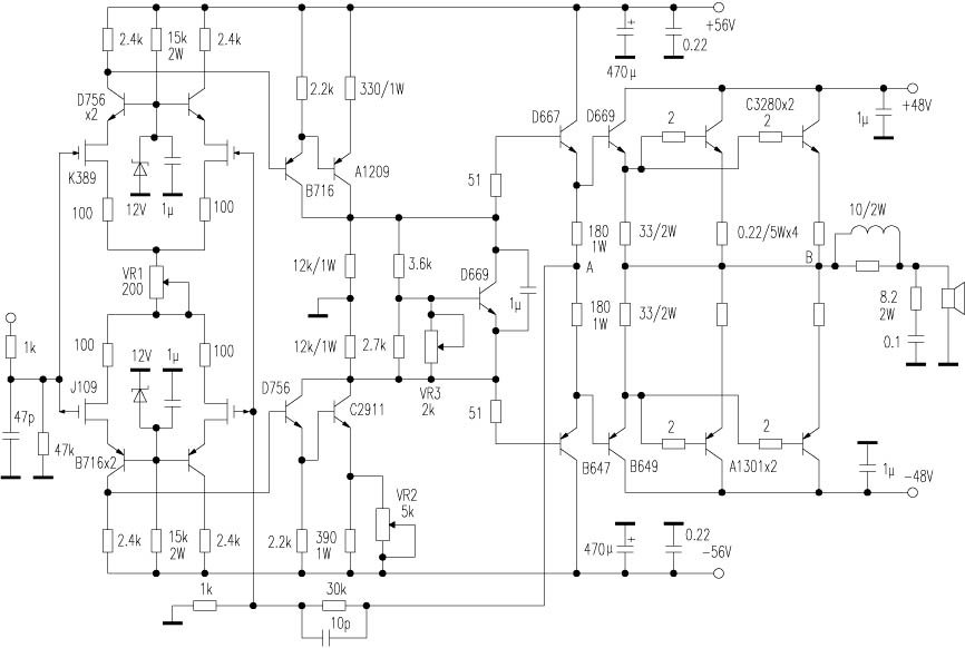
100W纯直流高保真功放
文章长度[1148] 加入时间[2006/7/1] 更新时间[2026/4/19 14:21:18] 级别[3] [评论] [收藏]


2003年,第11期,类别:音响技术


    笔者近日打造了一部功放,采用了全对称互补电路结构,同时对所有元件严格配对使用,使功放的直流化有了可靠的保证。输入级为线性优异的共源共基电路,在其后由复合共射电路构成主放大级,对扩展动态和提高解析力均很有益。功率输出为三级达林顿电路,由于电流增益极高,可轻松驱动大食音箱。本机每一级电路都加有一定的本级反馈,使之尽量降低开环失真,而总体反馈仅控制在16dB左右。
    调试也很简单,调VR1使第一级负载电阻2.4kΩ上压降为6V,调VR2使中点为0V,调VR3使末级每管静态电流为100mA。中功率管A1209/C2911应安装散热器。本机在设置整体反馈电路时做过一个试验:将左声道电路的反馈点由A点引出,使之构成无大环路反馈功放,将右声道反馈点由B点引出,即所谓环路反馈功放,开机进行对比试听,可听出左声道音质要明显胜过右边声道,左声道声音极为通透纯净,瞬态响应很好,而右声道的声音则有点浑浊,解析力不高。这一试验相信对许多烧友有一定的参考价值。

                                                                         江苏  龚广跃


在新窗口打开查看!

1、 本站不保证以上观点正确,就算是本站原创作品,本站也不保证内容正确。
2、如果您拥有本文版权,并且不想在本站转载,请书面通知本站立即删除并且向您公开道歉! 以上可能是本站收集或者转载的文章,本站可能没有文章中的元件或产品,如果您需要类似的商品请 点这里查看商品列表!
本站协议 | 版权信息 |  关于我们 |  本站地图 |  营业执照 |  发票说明 |  付款方式 |  联系方式
深圳市宝安区西乡五壹电子商行——粤ICP备16073394号-1;地址:深圳西乡河西四坊183号;邮编:518102
E-mail:51dz$163.com($改为@);Tel:(0755)27947428
工作时间:9:30-12:00和13:30-17:30和18:30-20:30,无人接听时可以再打手机13537585389